栏目分类

咨询热线

0731-89879870

升学途径 | 综合评价降分录取优惠多元化 择校必备


点击上方“蓝字”,关注更多精彩


综合评价不同于高考统招,各省市能报考的综评院校区别很大,有的省市能报考50多所,有些省市却仅能报考2所。期中考试后,还没确定好目标院校的考生家长还需要把择校提上日程




为什么要关注综合评价?


1、降分录取优惠多元化,缓解高考压力

综合评价招生降低了高考裸分在高考统招录取中的比例,全面考察考生综合素质,一定程度上避免了一考定终身的情况。随着新高考的实施,未来综合评价招生模式在高考招生录取中所占比例会越来越大。

2、高考双保险,提升成功录取率

部分考生平时成绩可能距离目标院校有一点差距,借助综合评价的优惠有机会冲进目标院校

从历年高校录取情况来看,通过综合评价进入高校比统招基本低3-20分左右,省属重点本科高校能达到40-50分左右。如2022年北外综评比统招分数最高降79分录取。

3、招考院校范围覆盖广,增加学生进入名校机会

2022年全国有近90所院校开展综合评价招生,招生范围覆盖全国31省市。院校层次也是覆盖顶尖校、双一流院校、省属重点校、新型高校、中外合作校等层次。优等生、中等生都有对应层次院校报考。

4、增加学生阅历,提升能力

综合评价校测招生注重考察考生的综合素质,备考和考试的过程增加学生阅历,也能帮助考生能力提升。

而且笔试、面试等环节是有机会去目标院校,和名校专家教授直接沟通,探讨问题,对今后规划发展有很大的作用。

5、初审通过率较高,增加综合素质优秀人才的录取机会

单靠普通高考选拔层面,某些具有学科和特长的潜质,但综合成绩比较薄弱的考生没有优势。

从往年情况看,综合评价初审通过率高,进入校测环节综合素质优秀考生更能发挥优势,弥补分数不足。综合评价对这类考生无疑是一个进入名校的绝佳机会。

6、部分院校提供资助,考生不用担心经济压力

参加综合评价招考的一些中外合作院校,往往学费较高,一年在十几万以上。但是这些学校也设置有不同额度的助学金以及奖学金,最高可以覆盖全额学费。


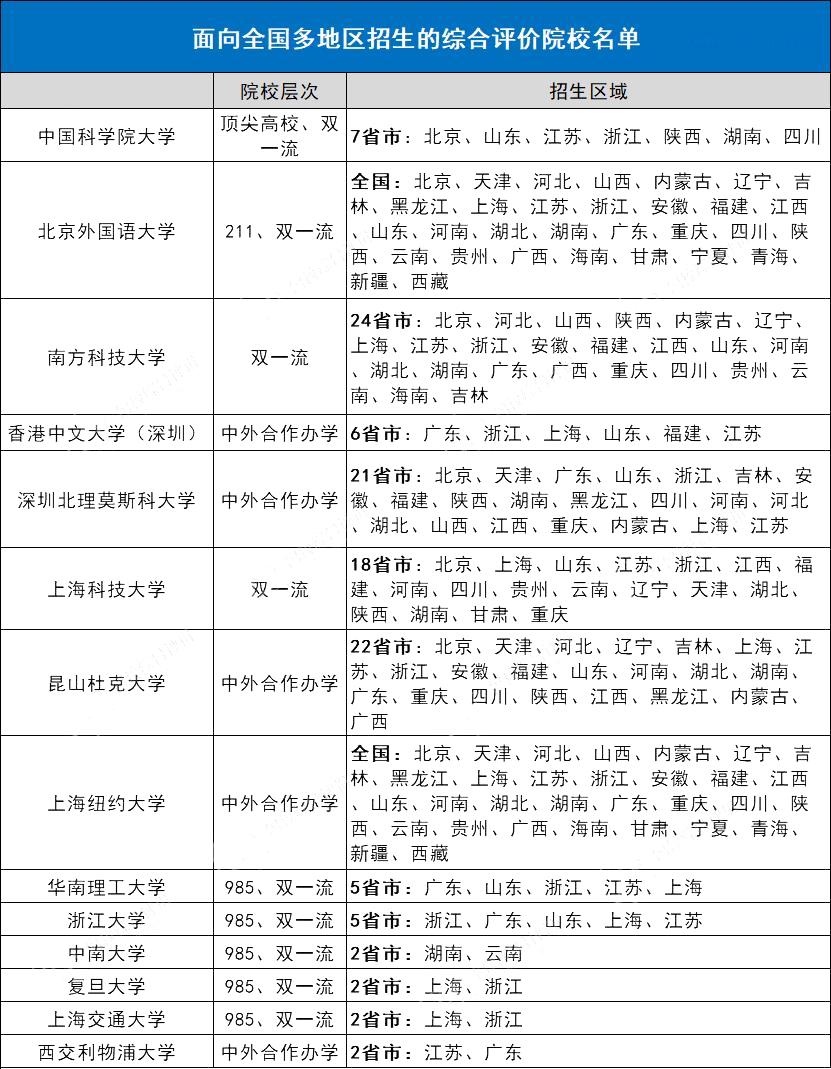
综合评价院校名单


虽然招生区域在扩大,但招生范围的限定是考生报名综合评价需要考虑的第一个问题。

小易老师汇总整理了2022年综合评价招生院校名单,供2023届参考,具体名单以当年政策为准。


- 面向全国多省市招生的院校 -



- 面向湖南省招生的院校 -


中南大学   南方科技大学   中国科学院大学   北京外国语大学  

深圳北理莫斯科大学   上海科技大学   昆山杜克大学   上海纽约大学


- 竞赛奖项作为综评报考条件之一 -


很多高校都把竞赛获奖作为了综合评价报考条件选项之一,如果有相关奖项,能报考的院校选择范围更多,初审通过率更高,校测时也会有一定的积极作用!ps:易百谦教育集团通过9年时间整合了多方教育资源,已成功举办数百场学科竞赛,开展学科竞赛的培训及指导,帮助学生在竞赛中赢取奖项和名次。


温馨提示:现在正在进行中全国白名单竞赛有:国中学生环境保护优秀作文征集活动、外研社杯等,各位考生家长一定要抓准时间,不要错过机会了。



END

声明:文章来源于网络,如有侵权请联系删除。更多资讯请关注公众号或留言私信咨询。


往期精彩回顾

为什么要做好生涯规划?学生多年的努力,不应毁在一次志愿填报上
关注 | 2023强基计划报考六大板块常见问题解答
这些专业或将被淘汰!


关于多种升学途径

大家还有哪些疑问吗?

想要了解更多招生政策

可详细咨询我们的专业老师


易百谦教育,您身边的高考升学专家每天为您分享高考那些事,为大家提供及时详尽的备考信息、全面准确的政策解读。做各位考生特招升学道路上的有力助攻。

想全面了解新高考、强基计划、综合评价等升学政策,请关注湖南省综合评价在线!



如果觉得本文有用,欢迎推荐更多家长学生关注我们


点分享

点点赞

点在看

上一篇: 深造率高达82%,上海科技大学,您了解吗? 下一篇: 低分高报!综评招生9月开启,哪些考生适合报考?
温馨提示: 本网站需输入密码才可访问
密码错误, 请重新输入!