栏目分类
志愿填报
0731-89879870



在选择大学和专业时,许多同学和家长都会关心未来的就业方向。进入国家重点领域工作,不仅职业发展稳定,更能为国家建设贡献自己的力量。其中,军工类单位因其特殊的战略地位,一直是许多优秀毕业生的理想选择。
根据往年招聘情况,这些单位特别需要航空航天、电子信息、计算机、自动化、机械工程等专业的同学。在院校方面,像北京理工大学、哈尔滨工业大学、西北工业大学等高校,因为专业设置高度对口,毕业生尤其受到欢迎。
如果你对这些领域有热情,小易老师将从十大军工集团概况、青睐的院校和专业以及志愿填报建议等多方面详细介绍
中国十大军工集团
中国十大军工集团是国家国防建设和科技创新的重要力量,涵盖航天、航空、船舶、电子、核工业、兵器等多个领域。
十大军工集团旗下代表公司如下图:

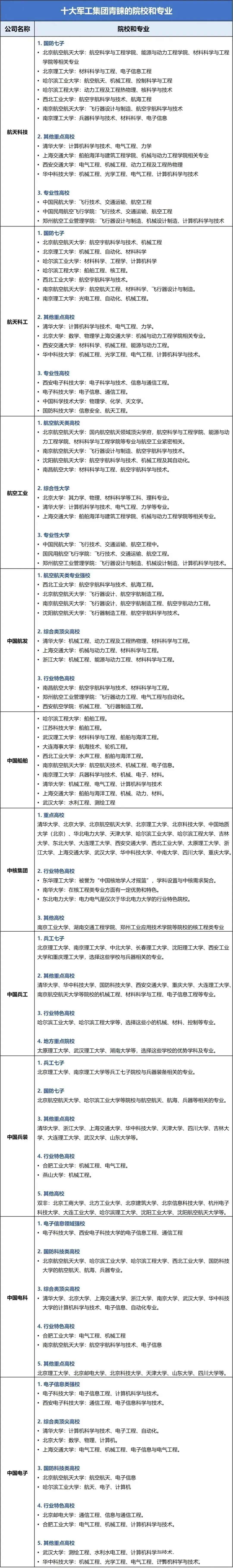
军工集团青睐的院校和专业
各大军工集团主营方向和涉及领域不同,对高校与专业的偏好各有侧重。
1
军工企业热门招聘专业
①航空航天类(航空航天工程、飞行器制造工程、飞行器设计与工程)
②力学类(工程力学)
③电气类(电气工程及其自动化)
④机械类(机械工程、车辆工程、机械设计制造及其自动化)
⑤电子信息类(电子信息工程、电子科学与技术、通信工程、人工智能)
⑥兵器类(兵器系统与工程、武器发射工程、弹药工程与爆炸技术、特种能源技术与工程)
⑦计算机类(计算机科学与技术、软件工程)
2
军工企业热门招聘大学
兵器类、航空航天类、电气类、机械类、材料类等工科强校。例如:国防七子、兵工七子以及部分985/211院校。此外,企业涉及领域不同,校招时面向的大学也所有不同。
3
十大军工集团青睐的院校和专业汇总

4
2025年军工集团校招专业和学历
军工集团校园招聘是学生们进入国防科技工业体系最重要的"黄金通道"。想要成功突围,首先需要了解各大军工集团对专业和学历的要求。
以下为2025年中国十大军工集团校招专业以及学历要求:

军工类企业属于高精尖领域,行业特色性极强,对学历和大学层次要求都比较高。建议未来想进入军工集团工作的同学,本科毕业后继续深造考研读博,争取考上211及以上层次的大学。
5
国防七子&兵工七子
国防七子
“国防七子”又称“工信部高校联盟(G7联盟)”,是直属于工业和信息化部的七所顶尖军工特色高校,是军工集团校招的“核心目标院校”,培养了大批国防科技人才。
这七所高校不仅学科实力强,更与军工集团有深度合作,校招专场密集,毕业生入职率和岗位质量均居全国前列。
以下是国防七子第五轮学科评估:

兵工七子
“兵工七子”是原兵器部直属的七所院校,在兵器研发、装备制造等领域特色鲜明,是中国兵工、中国兵装集团的“校招后花园”,部分院校虽为双非但行业认可度极高。
对于分数未达“国防七子”但想投身兵器领域的考生,“兵工七子”是高性价比之选,毕业生在兵器类企业就业竞争力极强。
以下是兵工七子第四轮学科评估:

志愿填报注意事项
1
专业选择:锚定“适配性”,拒绝“标签化”
军工集团对专业的需求并非“越冷门越对口”,而是聚焦“技术匹配度”,填报时可以结合三点判断:
① 对照目标集团校招专业清单(如中核集团重点招核工程,中国电科青睐集成电路);
② 评估自身学科优势,军工对口专业普遍对数学、物理成绩要求较高。偏理论研究可选航空宇航推进理论,偏实践操作可选测控技术与仪器;
③ 关注专业课程设置与培养方向,优先选择含“军工实训”“国防项目案例”的培养方案,这类专业更受企业认可。
同时要把握“特色优先”原则:双非院校的军工王牌专业(如东华理工大学核工程、江苏科技大学船舶工程),其行业认可度远超普通211的非核心专业,进入对应军工集团的概率更高;但计算机、电子信息等通用性强的专业,需优先选择985/211或“两电一邮”等顶尖院校,这类专业的竞争更依赖院校平台背书,双非学生需谨慎报考。
2
大学选择
军工招聘的“院校偏好”本质是“合作资源偏好”,排名靠前的综合院校未必比行业特色校更有优势。填报时可分三档策略:
① 高分段考生(超一本线150+)优先“国防七子”,尤其是北航的飞行器设计、哈工程的船舶工程等王牌专业,这些院校与军工集团有定向培养、联合研发项目,校招时“免筛选”机会更多;
② 中分段考生(一本线50-150分)锁定“行业特色强校”,如东华理工大学(核工业)、江苏科技大学(船舶)、中北大学(兵器),这些院校虽非985/211,但进入对应集团的就业率比普通211高30%以上;
③ 低分段考生(二本及高职)瞄准“集团合作院校”,比如西安航空职业技术学院(航空工业合作校)、武汉船舶职业技术学院(中国船舶定向输送),这类院校的对口专业毕业生往往能通过“校招绿色通道”入职。
同时需注意,部分军工特色院校有“政审提前批”,需提前了解报考要求。
除此外,选择大学时,还可以稍微留意一下地域因素。比如航空航天类专业的毕业生,可以重点考虑北京、上海、深圳、西安、哈尔滨等城市,这些都是航天科技发展的核心城市。
小 易 老 师 有 话 说
☟ ☟ ☟ ☟



易百谦教育
您身边的高考升学专家
☟ ☟ ☟ ☟
我们专业提供最新
强基计划、综合评价、学科竞赛、高中选科
志愿填报、生涯规划、夏令营/冬令营
等高中升学资讯及解读
欢迎推荐更多学生、家长关注我们


END
