栏目分类
志愿填报
0731-89879870



作为专注湖南高中升学规划十余年的本地机构,我们深知大家在帮孩子选专业时的困惑与焦虑——专业名称看起来差不多,但学的内容、未来就业方向可能天差地别。一旦选错,不仅影响学习体验,更可能耽误孩子未来的职业发展。
今天,小易老师就带大家盘点几组最容易混淆的大学专业,帮助各位家长和孩子辨明方向,精准选择!
01
汉语言文学、汉语言、汉语国际教育
心怀“文字工作者”梦想的考生注意了!这三个专业看似相近,实则方向不同:
汉语言文学:侧重文学,培养作家、编辑、语文教师等。
汉语言:侧重语言理论,适合研究或语言技术领域。
汉语国际教育:侧重跨文化教学,培养对外汉语教师。



就业方向:
汉语言文学可从事记者、文案、公务员等;汉语言多进入教育、策划、管理岗位;汉语国际教育主要走向培训机构、海外教学等。
02
数学与应用数学、信息与计算科学
同属数学门类,但侧重点不同:
数学与应用数学:偏向纯粹数学与建模,适合教师、科研、财务等。
信息与计算科学:融合计算机与数学,侧重算法与软件开发,就业多为软件工程师、IT项目管理。



提示:前者重理论,后者重技术,需根据孩子兴趣选择。
03
计算机科学与技术、电子与计算机工程
计算机专业虽热,但方向迥异:
计算机科学与技术:主攻软件,学编程、算法,就业如Java工程师、运维等。
电子与计算机工程:主攻硬件,学电路、嵌入式系统,就业如硬件工程师、电气技术员。


注意:课程完全不同,数学和逻辑能力强的孩子更适合软件方向。
04
金融学、金融工程、金融数学
金融大类中的三个分支:
金融学:偏经济学与管理,适合管理类岗位。
金融工程:偏数学与计算机,适合技术类岗位如量化分析、风险管理。
金融数学:理论性强,侧重数理建模,适合研究型人才。


就业方向:
均可进入证券、银行等,但岗位性质不同。
05
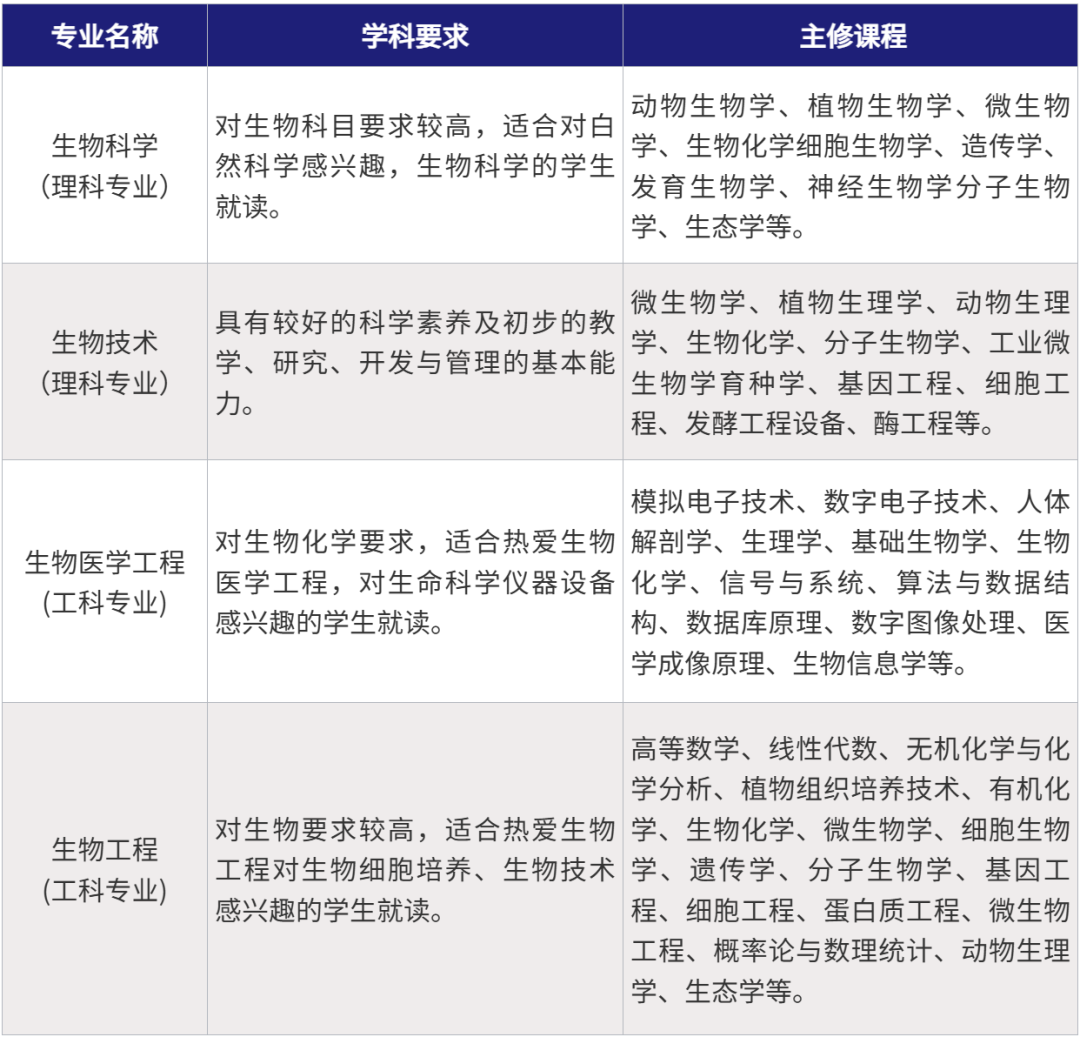
生物科学、生物技术、生物医学工程、生物工程
生物类专业中,最易误解的是生物医学工程——它属工科,非医学!
生物医学工程:研发医疗仪器,授工学学位,就业于医疗器械企业。
生物科学:侧重基础科研,多需深造。
生物技术:偏向应用与开发,就业于生物制品、制药公司。
生物工程:对口岗位少,多需考研转行。



建议:需谨慎考虑生物工程,优先选择应用性强的方向。
06
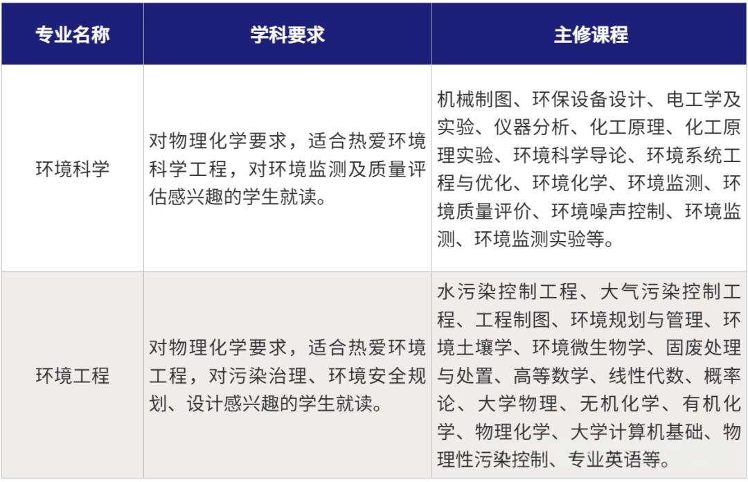
环境科学、环境工程
环境科学:理学基础,侧重理论研究与监测,就业于评价机构。
环境工程:工学基础,侧重污染治理与工程设计,就业于环保公司。



区别:一个“发现问题”,一个“解决问题”。
07
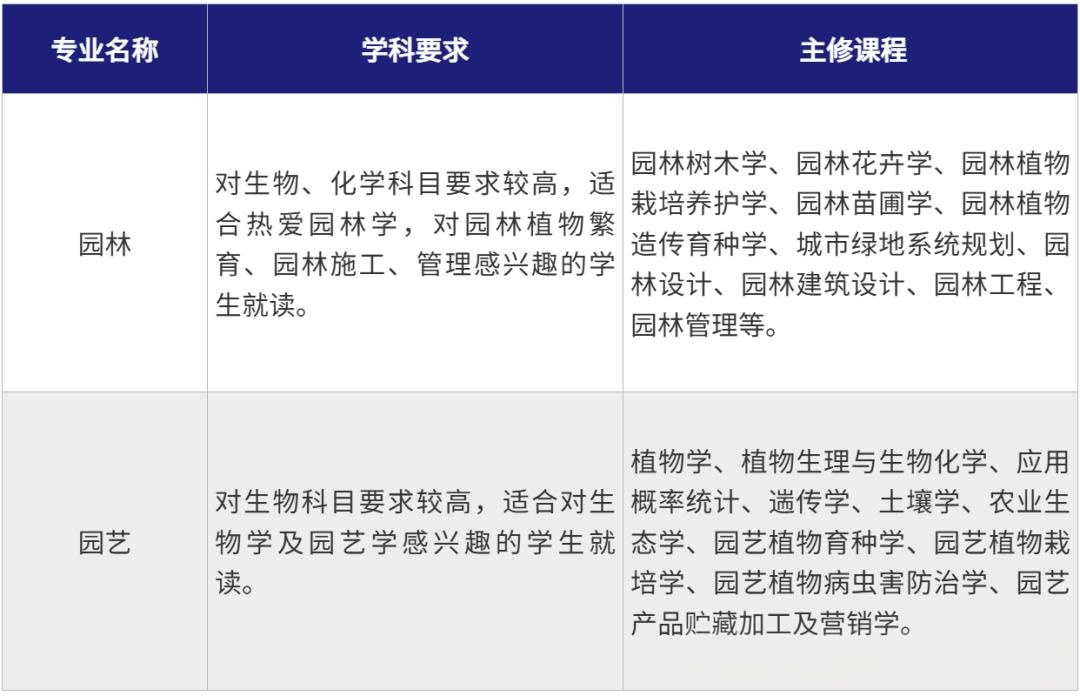
园林、园艺
园林:规划与设计整体景观,就业如园林设计师、房地产公司。
园艺:专注植物栽培与花艺,就业如花艺设计、农业企业。


提示:园林重宏观设计,园艺重微观养护。
08
教育学、教育技术学
教育学:偏理论与管理,就业如学校行政、教师。
教育技术学:融合计算机与教育,开发教学软件与在线课程,就业如电教中心、网络公司等在线教育平台。



适合人群:前者适合喜欢管理的孩子,后者适合技术兴趣强的学生。
小易老师总结:
选择专业不仅要看名称,更要深入了解其课程设置、能力要求和就业方向。希望今天的分享能为大家带来启发,帮助孩子找到真正适合的道路!

结语
|祝你前程似锦
专业选择关乎孩子未来,家长务必提前调研,结合湖南本地升学政策与就业趋势,帮孩子找准方向。易百谦教育深耕湖南十多年,提供专业高考升学规划平台与一对一咨询,欢迎随时咨询我们(18670723240电话/微信)!
小 易 老 师 有 话 说
☟ ☟ ☟ ☟



易百谦教育
您身边的高考升学专家
☟ ☟ ☟ ☟
我们专业提供最新
强基计划、综合评价、学科竞赛、高中选科
志愿填报、生涯规划、夏令营/冬令营
等高中升学资讯及解读
欢迎推荐更多学生、家长关注我们


END
